研究背景
本文亮點
Sv缺陷工程設計:
通過調控合成過程中硫源TAA的濃度以調節ZIS納米片中的Sv含量。Sv含量的改變不僅優化了ZIS的能帶結構,還進一步破壞了晶體對稱性,增強了壓電性能。
多途徑ROS產生:
優化后的ZIS納米片通過在US激發下產生關鍵ROS中間體?O2-,進而產生1O2、H2O2和?OH。
此外,能帶結構的調整使其可以直接氧化H2O產生?OH。這種多途徑ROS的產生打破了傳統聲敏劑單一ROS產生路徑的限制。
免疫系統激活:
圖文解析

圖 1. ZnIn2S4作用機理圖。在水熱合成過程中,通過調節TAA的濃度實現了梯度 Sv濃度。在US作用下,納米片的機械變形會產生壓電場,使能帶結構傾斜,從而增強e--h+對分離,并驅動多途徑 ROS 生成(?O2-、1O2、?OH和H2O2)。US觸發的ROS風暴有效誘導線粒體膜電位下降和細胞凋亡,同時釋放ICD標志物。這些 ICD 信號可招募和激活DCs,促進抗原呈遞和 CD8? T 細胞浸潤。

圖 2. ZnIn2S4納米片的合成及表征。材料的基本表征證明了ZnIn2S4納米片的成功合成。隨著TAA濃度的改變,納米片的厚度和Sv含量發生了改變。

圖 3. ZnIn2S4納米片的基本表征。Sv含量改變優化了材料的能帶結構,抑制了載流子復合。PFM證明了納米片厚度和Sv含量的改變增強了ZIS的壓電性能。

圖 4. ZnIn2S4納米片的ROS產生性能表征。探針和ESR表征證明了ZIS-8在US在超聲作用下可以有效產生多種ROS。

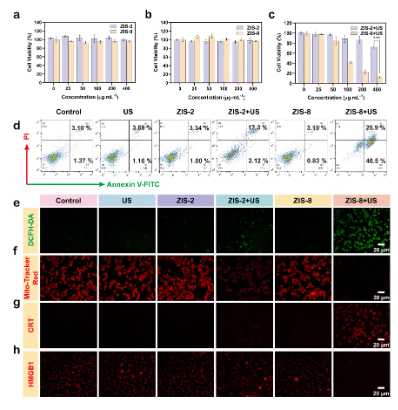
圖 5. 細胞層面表征。ZIS-8在US作用下可以有效產生ROS來殺傷腫瘤細胞。同時,還能夠引起免疫原性細胞死亡。

圖 6. 體內抗腫瘤實驗。體內實驗證實了ZIS-8+US治療組可以有效抑制腫瘤的生長。

總結與展望
在本研究中,我們證明了硫空位優化ZnIn2S4壓電納米片可通過增強的壓電催化特性和多途徑 ROS 生成能力實現高效腫瘤殺傷作用。通過控制Sv的濃度,優化了能帶結構,并顯著提高了壓電系數d33。實現通過多種途徑高效生成大量 ROS,包括?O2-、1O2、?OH和H2O2。該多途徑 ROS 生成機制不僅克服了腫瘤微環境的限制,還成功誘導了 ICD,從而引發一系列的的免疫反應,包括 DCs 成熟和 CD8? T 細胞浸潤。這項工作提出了有效增強壓電材料治療腫瘤效果的策略方法,也為無機壓電材料的設計提供了新的思路。
作者簡介
丁彬彬,中國科學院長春應用化學研究所副研究員,國家優秀青年基金獲得者(2024年),吉林省“長白英才計劃”青年拔尖人才(2024年),吉林省高層次人才(C類,2025年)。2015年本科畢業于合肥工業大學,2020年博士畢業于中國科學院長春應用化學研究所,后留所工作至今。主要研究工作聚焦于腫瘤免疫調控無機納米材料,目前已發表論文80余篇,他引5000余次(h指數38),其中以第一/通訊作者在Acc. Chem. Res.、Adv. Mater.(3篇)、J. Am. Chem. Soc.(3篇)、Angew. Chem. Int. Ed.(9篇)等雜志上發表論文50余篇,申請中國發明專利10余項(授權7項)。主持包括國家自然科學基金優秀青年基金/面上項目、博新計劃等項目9項,作為核心骨干參與國家重點研發計劃2項。獲吉林省自然科學一等獎(2022年)和中國科學院院長特別獎(2020年)等獎勵。擔任中國稀土學會發光專業委員會委員,Exploration期刊學術編輯以及Chin. Chem. Lett.、Asian. J. Pharm. Sci.、IMed等期刊青年編委。
馬平安,中國科學院長春應用化學研究所,研究員,博士生導師,國家優秀青年基金獲得者 (2019),中國-白俄羅斯先進材料與制造一帶一路聯合實驗室行政副主任,吉林省中青年科技創新團隊負責人。研究方向為無機納米生物醫用材料。近5年來,在Adv. Mater.、Angew. Chem. Int. Ed.、J. Am. Chem. Soc.、Adv. Funct. Mater.、ACS Nano等期刊發表SCI論文90余篇,15篇入選ESI高被引論文,H因子60,申請發明專利10余項。獲得吉林省自然科學一等獎(2022,排名第1)等科研獎勵6項,主持國家重點研發計劃(課題)、國家自然科學基金等科研項目10余項。擔任中國稀土學會發光專業委員會秘書長、稀土晶體專業委員會委員、中國核學會錒系物理與化學分會理事、中國生物材料學會納米生物材料分會委員、吉林省細胞生物學會常務理事、吉林省化學學會理事,及Chinese Chem. Lett.、Nano Res. 、BME Mat等期刊編委/青年編委等。
林君,中國科學院長春應用化學研究所研究員,博士生導師,國家杰出青年基金獲得者,美國醫學與生物工程學會會士,英國皇家化學會會士,萬人計劃科技創新領軍人才,科技部重點領域創新團隊負責人,長白山杰出人才,中國稀土學會發光專業委員會主任,中國稀土學報(中英文版)和發光學報編委。課題組自2000年以來一直從事納-微米結構發光材料的控制合成、形態結構和性能調控及其在顯示照明及生物醫學領域的應用基礎研究。在各種稀土發光材料的形貌控制技術、發光薄膜及其圖案化技術、特色FED發光材料、多功能稀土上轉換發光材料在生物成像和藥物控制傳遞與釋放等方面做出了具有原始創新和國際影響的研究工作。曾經/正在承擔科技部973項目子課題、國家自然科學基金杰出青年基金項目、重點項目以及若干面上項目和國際合作項目。2009年獲得吉林省科技進步一等獎,2014年和2022年兩次獲得吉林省自然科學一等獎。2014-至今連續入選“湯森路透全球材料領域高被引科學家”名錄。至今已在國內外核心期刊如Chem. Rev.、Chem. Soc. Rev.、J. Am. Chem. Soc.、Adv. Mater.、Angew. Chem. Int. Ed.等上面發表學術論文900余篇,截止目前這些論文共被他人引用8萬余次(H指數152);獲授權中國發明專利16項。應邀參加和參與組織國內外重要學術會議并做邀請報告100余次;獲得2020年度中科院優秀導師獎,培養博士碩士研究生100余人。
聲明:化學加刊發或者轉載此文只是出于傳遞、分享更多信息之目的,并不意味認同其觀點或證實其描述。若有來源標注錯誤或侵犯了您的合法權益,請作者持權屬證明與本網聯系,我們將及時更正、刪除,謝謝。 電話:18676881059,郵箱:gongjian@huaxuejia.cn