一、背景與問題的提出
響水夠響,舉國震蕩。盡管響水事件的事故原因尚未公布,但是通過應急與環保等相關部門的博弈,事故原因基本清晰。這起可能是因為危廢庫管理不善而引發的火災爆炸事件,影響實在巨大,兩大部門已經招架不住,開啟了相互傷害的掐架模式。
危廢庫火災爆炸,這口鍋應該誰來背? ——看安全環保兩大門派 如何“斗法”?
應急管理部率先出招(應急廳函【2019】224號),其招式極為凌厲,掌力渾厚套路也深,一般對手低擋不住。應急管理部連出三招,招招見血,馬哥將其招式要點一一拆解如下: ●第一招瞞天過海:廢棄化學品的處置不屬于《危險化學品安全管理條例》的范疇,應依照環境保護的相關法律法規處理處置,理應由環境主管部門負責監管,我應急管理部主要負責危化品的安全管理; ●第二招笑里藏刀:環保設施,特別是非化工企業的環保設施,按照《安全生產法》“管行業必須管安全”的原則,相關部門理應對其負責! ●第三招聲東擊西:化工企業和危化品生產企業增加環保設施而產生危化品的,我才負責,沒有危化品的我一概不負責。 應急管理部三招一出,排山倒海之勢。總之一句話:危廢庫是環保設施,廢棄化學品作為危廢其存儲、處置、生產活動理應由主管環境的行業主管部門負責監管。
且看生態環境部如何回擊·····
生態環境部躲閃不及連忙接招(環辦固體函【2019】378號),一出手便知是老司機,以彼之道還施彼身,揮灑自如的將鍋甩開,頗有姑蘇慕容之風,馬哥將其招式要點一一拆解如下: ●第一招指桑罵槐:對于廢棄化學品處置的安全監管,按照環保法等相關法規,我是“依法不負責”,我只對環境污染防治有監管責任。 ●第二招反客為主:誰說我是某個行業的主管機構?所有行業的環保問題都歸我管,我壓根就不是某一個行業主管機構。 ●第三招打草驚蛇:環保設施的安全運行是企業安全生產活動的重要組成部分,應該由相關部門進行安全監管,這事兒與我何干? 三招未盡,緊接著又連出三招必殺技: ●第四招金蟬脫殼:廢棄危化品需經申報登記和備案之后,才作為危險廢物管理(不備案的廢棄化學品在性質上還是危化品,這事兒不歸我管); ●第五招暗度陳倉:危險廢物的鑒別和申報登記責任主體是企業(這事兒是企業的責任,不是我的); ●第六招圍魏救趙、趁火打劫:按照《危險廢物貯存污染控制標準》第4.2條,易燃、易爆危廢或可能排出有毒氣體的需要事前預處理,否則其存儲按照易燃易爆危險品的相關要求貯存。最厲害的還是這最后一招:即便是危廢,如果有相關危害,也得按照危化品管理。清清爽爽,明明白白的懟回去。 生態環境部的招數可謂登峰造極,將太極心法與乾坤大挪移糅為一體,化解招式的同時以退為進有力反擊。總之:誰說我是某個行業的主管機構?所有行業的環保問題都歸我管,我壓根就不是某一個行業主管機構。有火災爆炸和有毒的危廢都是危險品,“安全生產”這事兒,我們是“依法”不負責!
兩大門派斗“法” 各個“法”術高明!
兩大門派都是“法”術高明的老江湖,非馬哥解讀拆招,一般人不解其深意。這陣勢跌宕起伏,諸位江湖豪杰都整蒙圈啦:一個說依法有關部門負責,一個說依法不負責,到底誰該對它負責呢?至今“武林盟主”也遲遲不表態,真是急煞大家啊!其實毫無疑問,這起事故的主體責任是企業,是企業的安全管理不到位導致的災難性事故,主管機構只是承擔監管責任,并非主體責任。 記得天津812事件發生后對責任界定也有過類似爭議,有個搞笑的觀點是:火災爆炸事故發生,首先要調查清楚是先火災還是先爆炸,如果是先火災,應該是消防的問題,先爆炸才是安監的問題。不知道公安消防部門聽后啥感覺,換做我肯定一招懟回去:What?!又躺槍啦,你確定不是危化品泄漏在前嗎,泄漏這事兒應該歸誰管呢?! 這些推諉和扯皮的事情著實讓人頭痛,理清事故責的目的是為了規避未來可能的風險,還是追究當下的責任呢,事故調查的根本目的到底是什么呢,公眾“談化色變”的現狀合理嗎,園區管理謹小慎微如履薄冰的情形何時才能改變呢?
本文試圖通過企業、園區和社會公眾三個層面論述事故風險的管理。同時拋磚引玉,對大家普遍關心的如下問題提出看法,以饗讀者: 1. 化工行業的風險水平與其它各個行業相比到底如何,孰高孰低? 2. 中國化工行業的風險可接受標準對比發達國家,孰高孰低? 3. 闖紅燈的人事前都會做風險評估,但為何還有那么多人被撞死? 4. 安全風險與突發環境事件風險的責任如何界定,這個界定有意義嗎? 5. 危化品事故,責任是在危化品,還是在危化品的管理,輿論導向出了什么問題? 6. 到底有沒有一套行之有效的方法來預防和管控化工企業的風險? 7. 企業的風險管理與園區及政府的風險管理有何不同,各自的重點應該是什么? 8. 公眾號談化色變,媒體推波助瀾,這個事情合理嗎? 二、化工企業的風險管理 (一)國內外化工行業的風險值對比 工業企業(含化工行業),其風險水平確實較高,但是在全球范圍來看,特別是發達國家,其風險水平遠沒有你想象的高,甚至低到讓你懷疑人生。舉例來說:美國統計的工業企業的FAFR值是7.1(FAFR,億時死亡率,Fatality Accident frequency rate,指勞動一億小時的死亡率 ),其風險遠低于運輸業、農業和建筑業。在英國,化工行業的FAFR值是3.5,低于鋼鐵行業,遠低于煤礦和建筑,跟居家的風險(FAFR值3)相當。相較于開車(FAFR值57)和騎自行車(FAFR值96),化工行業的風險基本可以忽略。或許你會說這是“發達國家”的安全水平,中國還遠遠不夠。其實不然,在高歌猛進厲害了我的國的今天,又趕上互聯網與自動化的熱潮,我們其實起點比西方國家高很多。只是橫向對比我們在安全管理方面還很有差距,但是未來我們整體的安全形勢肯定不會比國外差。因而,沒必要過度擔心化工行業的風險。美國與英國的風險指標如下表:
由此可見,工廠其實是最安全的地方之一,管理先進的工廠甚至比家里更安全,這是為什么呢?因為家里會有換燈泡、擦玻璃、燃氣燒飯等“高危”動作,存在觸電、火災、滑到等危害因素,這些操作在工廠里都是由佩戴個人防護用品(PPE)的專業人員從事,可以大大降低危害事故的發生。所以,一般工廠的安全狀況并不差,管理需要重點關注高危的化工企業。 除了以上統計結果外,各國也建立了風險可接受標準,特別是個人風險(individual risk,假設人員長期處于與某一場所且無保護,由于發生危險化學品事故而導致的死亡概率),各國與中國的風險可接受標準明細如下表。(引自:《<危險化學品生產、儲存裝置個人可接受風險標準和社會可接受風險標準(試行)>解讀》,《安全》2014年第11期):

根據以上對比可見,中國在役的危化品裝置風險可接受標準比國外普遍低,新改擴建的危化品裝置風險可接受標準比國外普遍高。總體上我國新改擴建危化品裝置的風險可接受標準與英國相當,屬于較為嚴格的標準。因此,我們對危化企業的安全和未來應該有充足的信心!
可能有人會問,為何不將風險可接受標準設為0,還要“允許”事故發生?其實這不是“允許”,而是沒辦法,因為風險是不可能徹底消除的(具體可見馬哥說:《思維拓展:事故是可以預防的嗎?——風險管控在于預防高風險事件還是嚴重后果事件》)。 相較于如上冷冰冰的數字,看一下實際數據更有感覺。大家對近期高頻發的化工安全事故印象深刻,但是國家的統計數據跟我們的感覺恰恰相反。據國務院安全生產委員會辦公室副主任、應急管理部副部長孫華山介紹:今年1-5月,全國發生各類生產安全事故1.5萬余起、死亡1萬余人,同比分別下降16%和18.1%。12個重點統計行業領域中有9個實現事故起數和死亡人數“雙下降”。32個省級統計單位中有30個事故起數和死亡人數“雙下降”,25個未發生重特大事故。可見,全國范圍內,整體的安全狀況相較以往是有很大提升的。 通過對各行業風險指標的對比以及實際的統計數據,我們可知化工行業的整體風險并不高,對行業造成惡劣影響的原因是極少數高風險的企業,因而管控需要抓重點和主要矛盾,應該將資源配置給高風險的化工企業,但對于化工行業完全沒必要一刀切,一網打盡! (二)“樸素”風險評估與“系統”風險評估的差異 在中國,絕大多數人過馬路都有闖紅燈的經驗,幾乎所有闖紅燈的人都會做風險評估,判斷過往車輛的速度與距離,之后確定是否闖紅燈。既然大家都做了風險評估,為何還有這么多人被撞死呢,本質原因是什么呢?個人覺得不在于后果認識不足(都明白一旦“失手”,多是車毀人亡),而是在于“危害因素”的識別與認識不足。我們用“檢查表”法針對闖紅燈這一行為進行危害識別,多數人的評估清單是如下兩個: 1. 過往車輛距我有多遠,速度多少,到我身邊的時間多少? 2. 馬路有多寬,沖刺耗時有多少,是否在車輛抵達之前已跑到對面? 但是,受過系統且專業訓練的人員還會考慮如下因素: ①馬路上的障礙物有哪些,是否對行動造成阻礙? ②道路狀況如何,是否會打滑,影響制動? ③非機動車輛、其它行人是否會造成干擾? ④過往車輛是否突然加速,時間余量是否充足? ⑤鞋帶有沒有系好,鞋子是否適合沖刺? ⑥今天的身體狀況如何,是否適合快速制動,是否導致肌肉拉傷? ⑦馬路對面的建筑物是否存在光線反射,制動過程是否影響視覺? ------ 還不等完成如上系統的評估,綠燈就已經亮啦,那就不必再費心直接過馬路吧。 中國化工企業的風險管理跟中國式過馬路非常像,表面上大家都開展風險評估,但是評估的方法多是基于經驗和“想當然”,是一種并不科學的“樸素”概念,而缺乏深度與系統性的思考,且不尊重“規則”,缺乏規則意識。 根據對化工事故的原因分析,事故原因最高的三個因素分別是:設備缺陷、危害因素認識不足和員工誤操作(表格數據引自徐建平先生的PPT:涉爆企業本質安全綜述)。由于我國多數老的化工裝置在設計與建設期并未采取系統的工藝危害分析(如HAZOP),導致工藝危害識別不全,且設備完整性不足,未來安全形勢依舊嚴峻。

那么,一個系統性的風險評估應該怎么開展呢?需要全過程全流程的介入,從研發設計,一直到建設施工和生產運營,再到工廠報廢,生命周期結束,都需要開展風險評估。此外,還要基于“一線兩維度”,一線是指工藝生產線,兩維度是“技術”與“管理”兩個維度。 (三)工藝安全管理(PSM)體系介紹 化工企業風險管理的源頭與核心是化學品的管理,對重大事故的預防重點要開展“工藝安全管理”(PSM),因為一般性的安全事故造成人員傷害的范圍與數量相對較小,但是工藝安全事故影響巨大,因而需要特別關注。對于如何預防工藝安全事故,其實已經有一套系統成熟的管理體系——工藝安全管理(PSM)體系(也叫“過程安全管理”)。該體系是被國外實踐檢驗過的,預防工藝安全事故最最有效的方法。該體系包括了“管理”和“技術”兩個維度,這里簡單介紹:

工藝安全管理體系(PSM)=工藝安全技術+工藝安全管理 ●工藝安全技術=工藝危害分析+開車前檢查+機械完整性+┄ ●工藝安全管理=作業許可+培訓+員工參與+變更管理+┄

事故的發生總是有原因的,因為每個保護層都不是完全獨立有效的。國內事故原因太過強調“人”的失誤和責任,其實一個好的工藝安全管理在工藝設計之初就考慮了人的不可靠因素,將人的因素降低到最低——即便存在員工誤操作,仍然不會造成嚴重事故后果(人為破壞除外)。PSM體系可以有效鑄造“保護層”,將危害隔離,避免事故的發生。PSM體系包括了14個模塊,每個模塊都是系統有效的組成,關于PSM的介紹網絡上有很多資料,在此不相信贅述啦。 那么你可能關心,實施PSM后企業就不發生工藝安全事故了嗎?非也非也。因為風險是不可能徹底消除的(見馬哥說:《思維拓展:事故是可以預防的嗎?——風險管控在于預防高風險事件還是嚴重后果事件》),但是發生概率卻可以大大降低,根據韓國石油化工行業的統計(《韓國石油化工工藝安全管理(PSM)的發展及特點》王玉喬,化工進展,2016年第35卷第12期), 1996年韓國開始強制實施PSM體系,未實施PSM前五年共發生230起重大事故,實施PSM后第一個五年內重大工業事故數迅速降低到69起,并逐年下降。PSM在韓國經過二十年的推行,重大工藝事故的頻次已經由原來的每五年230起下降到24起,是原來的十分之一,可謂成效顯著。

2010年,中國首次頒布了工藝安全管理的國家安全推薦標準AQ/T3034-2010《化工企業工藝安全管理實施導則》,于2011年5月1日實施,并且在近年要求涉及“兩重點一重大”的危險化學品生產、儲存企業的都需要開展HAZOP分析。相關要求和技術方法已經有了,但是事故可以預防了嗎?其實不然,因為不少企業對于安全還停留在“口頭”,沒有認識到其重要性,比如福建漳州古雷事件,行業內都知道,古雷在開展PSM時遵循的是“最低價中標”原則。對于HAZOP這種對經驗和技術要求極高的工作,選擇最低價的方案根本無法保證其質量,一套高危裝置的HAZOP分析可能耗時數周,但是企業為了節省成本,選擇低價的評價機構不說,往往只用幾天時間草草了事,讓一套行之有效的方法無法發揮效力。 好的咨詢顧問都是頂級專家,都很貴,但服務卻是超值,因為他們能夠幫助企業預見和管控風險,給未來節省大量的成本。用最低價來篩選咨詢顧問,如同看病找最便宜的醫院和醫生一樣,效果沒有不說,有可能被誤導,反而會耽擱治療。這一系統有效的風險控制措施理應強制立法,或是作為強制標準在化工園區推廣,且需要全生命周期介入。中國作為一個化工大國,至今沒有權威的規模化、專業化、本土化的安全管理咨詢機構,充分說明我們還有很長遠的道路要走,說明工業界缺乏普遍認可的專業機構。 (四)突發環境事件風險評價的困境 作為上海市“環境風險”方向專家庫成員,一直想找機會吐槽一下“環境風險”這一學科。廣義的環境風險包括了合規相關內容,以及化學物質對環境長期和累積的危害等,在此不做評述。狹義的環境風險主要特指突發性的環境事故風險,一般提到的環境風險都是指狹義的突發環境事件風險。個人一直認為突發環境事件風險評價根本不是一個系統的學科,因為它不具備學科的“完整性”。究其原因,突發環境事件風險多數由化學品泄漏或是火災爆炸等引發,這些源頭的問題根本不屬于“環境”管理的范疇。如果環境管理硬是要向源頭靠,來管理風險源,則一定會跟化學品的管理,跟火災爆炸的管理糾纏不清,出了事又是扯不清。如果突發環境事件風險管理連源頭都不管控,還叫什么風險管理呢?其實,對于突發事件導致的環境問題,重點是環境“應急”,將阻截、切斷和應急監測等措施做好,就是環境應急的核心。源頭風險控制應該交給企業的化學品管理,環境除了正常的影響評價外,突發事件下的重點應在環境應急。 無法源頭控制,是當前突發環境事件風險評價走不出的困境。本就不是系統性的學科,干嘛不退一步海闊天空呢?環境風險評價的重點應該在于化學品暴露到環境后對人群健康造成的風險,而不是聚焦在突發事件,聚焦在突發事故上,這是安全領域的陣地。 (五)風險管理的源頭:化學品管理 一個好的風險管理體系如下圖所示,是通過源頭控制(危害物質替代),過程控制(隔離或工藝變更)、工程技術和管理控制(管理與監控)、個體防護(PPE與撤離)等多個層面開展的。突發環境事件風險的管理無法在源頭和過程控制進行主動管理,更多的是應急應對等被動的過程。

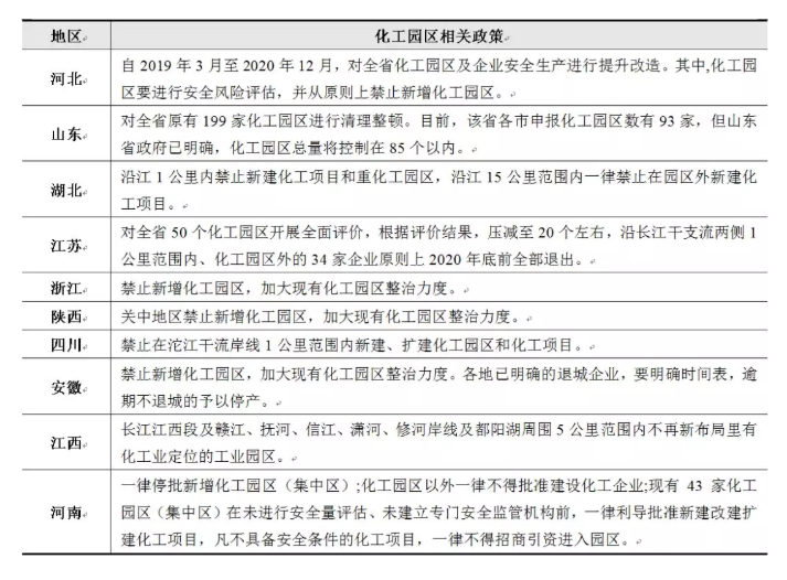
令人遺憾的是,風險評價與風險管理本是一個完整系統的學科,但是在中國因為職能部門職責的不同,被人為的分為“安全風險”、“環境風險”、“職業健康風險”、“設備風險”等等。以致于企業要根據不同部門的要求,編制至少三套應急預案(還不包括各自的總體預案、專項預案、現場處置方案等一堆內容),分別是原安監總局要求的《安全應急預案》、環保部門要求的《突發環境事件應急預案》(含風險評估)和質檢部門要求的《特種設備應急預案》。如果企業管理人員稀里糊涂,三本應急預案編制時沒有統一應急組織架構,萬一發生一起由特種設備引發的化學品泄漏事故,三個應急同時啟動不知道會是個什么情形,也好奇事后是否會追責企業,審查企業有沒有按照預案的要求響應呢? 對于風險管理,不管是環境風險也好、安全風險也罷,甚至消防和職業健康風險等問題,其核心都是危害物質與危害能量的管理,都落腳在化學品的管理,也就是企業自身的主體責任。主管部門不能,也無法替代企業來管理化學品。原因是,化學品的管理要根據不同化學品的屬特性,以及設備、工藝和生產要求來具體實施,而主管部門根本無法也沒有精力來管控這些。另外,主管部門應該打破“門戶之爭”,破除安全環保和健康的責任邊界,建立統一的環境健康和安全(EHS)管理機構,將環境健康和安全的問題統籌考慮。 企業存在的安全問題如同小孩子學習不好一樣,家長和老師代勞有用嗎?肯定沒用。還是一套系統而且“長期”的方法來提高孩子的學習水平,根本不存在一蹴而就的方法。主管部門應該制定標準和游戲規則,在不同階段督查企業執行這些規則,如將PSM體系深入且系統的貫徹到化工企業的概念設計、初步設計、詳細設計、施工過程、開車前檢查與試運行、操作流程制定、全流程全員的培訓、日常監管和審核、分包商管理、各類安全制度的制定與完善------等等全過程。 只有將化學品特別是危化品管理好,才能從根源上解決環境健康和安全(EHS)的問題。暨針對化學品,從其研發、設計、生產、儲存、使用、廢棄等全過程的管理,以風險管理為其主線,把老虎關在籠子里為社會發展服務。 三、化工園區的風險管理 (一)化工園區的生存現狀 撇開化工企業誠惶誠恐的生存現狀不提,化工園區的生存狀況也十分堪憂。曾幾何時,化工園區是化工企業避風的港灣,是化工企業可持續發展的基本保障,但是現在卻也一樣面臨“滅頂之災”。化工,已然成為過街的老鼠,人人喊打。以化工大省山東與江蘇為例,兩個省需要關停的化工園區多達140個左右,其中山東計劃將原有的199個化工園區壓縮到85個以內,關停114個化工園區。 在具體分析化工園區的風險管理之前,先以江蘇省為例看一下化工園區的生產現狀。相較于山東的關停數量,江蘇的關停力度更是驚人,近期連續有4個文件先后發布: 1. 2019年4月27日江蘇省委辦公廳、省政府辦公廳發布《江蘇省化工產業安全環保整治提升方案》(蘇辦【2019】96號),要求壓減沿江地區、環境敏感區域和化工園區外化工生產企業的數量。長江干支流兩側1公里范圍內且在化工園區外的化工生產企業原則上2020年底前全部退出或搬遷。此外,《方案》也明確提高了未來化工產業的準入標準,提出“新建化工項目原則上投資額不低于10億元”的標準(列入國家《戰略性新興產業重點產品和服務指導目錄(2016)的項目除外》。 2. 2019年6月4日江蘇省政府辦公廳印發了《江蘇省長江保護修復攻堅戰行動計劃實施方案》。嚴禁在長江干支流1公里范圍內新建、擴建化工園區和化工項目,依法淘汰取締違法違規工業園區。對沿江l公里范圍內違法違規危化品碼頭、化工企業限期整改或依法關停,沿長江干支流兩側1公里范圍內且在化工園區外的化工生產企業原則上2020年底前全部退出或搬遷,到2020年底,全省化工企業入園率不低于50%。 3. 2019年6月4日江蘇省化工產業安全環保整治提升領導小組印發《江蘇省化工產業安全整治提升工作細化要求》,明確提出了關閉退出類(10條)、停產整改類(11條)和限期整改類(11條)。其中關閉退出類中提到,將關閉經評估確認的化工集中區內,生產和使用具有爆炸特性化學品的化工生產企業或生產裝置。 4.2019年6月6日江蘇省應急管理廳發布《本質安全診斷治理基本要求》(蘇應急〔2019〕53 號),要求:凡存在重大安全隱患、企業現狀及總平面布置不符合設計規范、自動控制系統不符合規范和國家相關規定要求、全流程自動化控制改造不達標,且不具備整改條件的一律退出;重大危險源與重要公共建筑安全距離不符合相關國家標準的一律退出。2020 年 9 月底前,經診斷治理核查未達到《基本要求》的企業應停止生產或停止相關生產裝置、設備設施使用,2020年12月底前,經診斷治理核查仍然未達到《基本要求》的企業應關閉退出。 是的,沒看錯,“生產和使用具有爆炸特性化學品的化工生產企業或生產裝置”可能面臨關閉,“兩重點一重大”的在役裝置自動化控制系統改造升級率應達100%!生產和使用爆炸特性化學品的企業和“兩重點一重大”的企業生存狀況可謂岌岌可危啊。

(二)化工園區的風險管理 毫無疑問,風險管控能力已然是化工園區的核心競爭力! 風險管理的核心在于源頭控制,其次是過程控制、再次是工程技術和管理控制、最后是個體防護。而對于化工園區來說,源頭是“準入門檻”的設計,過程控制和工程技術應以企業為主,應急應對除了依托企業外,園區應該具備資源配備與區域防控的能力。 化工園區的風險管控思路和重點是: 1. 源頭控制措施:規劃設計與準入 ●準入與布局:安全角度,對中低端、自動化程度低、安全投入低的化工企業禁止準入;“兩重點一重大”新建項目自動化控制系統裝備率應達100%;對于潛在事故后果嚴重的企業選址在距離敏感區遠的區域,選址在風險管控措施、自動化監控措施完善的區域;化工園區的建設標準與準入標準急需制定。 ●安全設計:園區管理需要強制介入化工企業的工藝安全設計。入駐企業必須強制采取本質安全設計,并在設計階段開展工藝危害分析(PHA),特別是危害與可操作性分析(HAZOP),并在PHA與HAZOP中結合職業健康與環境影響,結合循環經濟與危廢資源再利用措施,確保設計的安全;同時,考慮人員誤操作的影響,給予設計冗余,確保本質安全; ●安全管理:園區可對各化工企業提出要求,企業的高層管理人員中務必配置不少于一位具有一線操作經驗的專業人員,對企業的運行具有一票否決權,從管理制度上和技術能力上保障企業風險管控的獨立性。園區內的化工企業需要建立完善的PSM管理體系,并定期接受第三方審核。 2. 過程控制措施:運營管理 ●安全教育:園區管理需要建立“實訓基地”,將員工的現場操作培訓與EHS有機結合,包括入職教育安全培訓、特種作業安全培訓與實訓(登高、動火、限制空間等等)、應急管理安全培訓與實訓(演練)等全部納入,建立專門的實訓場所與培訓場所,對于園區內企業開展實操性的安全大比武,考核企業的安全操作與應急能力; ●合規審核:對園區內的化工企業進行強制的工藝安全管理(PSM)審核與環境健康安全(EHS)審核,幫助企業發現問題并及時整改。PSM審核重點針對工藝危害分析、工藝安全信息、變更管理、機械完整性和承包商管理等14個要素。 ●運營標準:化工園區的運營需要緊密圍繞風險管控,將園區準入標準、企業全生命周期管理、產業鏈管控等內容納入運營管理,化工園區的運營標準急需制定。 3. 區域防控措施:監測監控與數字園區 ●監測監控措施:園區應建立風險監測措施,在主要裝置周邊廣泛安裝監測儀表與監控探頭,重點監測易燃易爆有毒類氣體的泄漏,監測閾值分別按照環境標準、安全預警和爆炸下限等多限值設置,通過智能化的風險決策系統,及時預見風險,并針對不同泄漏情形采取不同的應急措施。 ●區域防控:首先,園區需要封閉與隔離,限制無關人員的進入;其次,設置集中式污水處理廠,對園區內各家企業的雨污水進行集中管控,不允許任何企業向環境有任何排放;再次,有條件的園區可設置內河,以保障最嚴重事故下的消防用水與消防廢水的收集。 4. 區域應急措施 ●應急資源:園區設置應急、消防隊伍,配置應急物資,建設應急管控體系; ●應急演練:園區定期進行演練,選擇典型企業、典型工藝和典型化學品泄漏與火災爆炸事故; ●應急聯動:區域內各企業的聯動、應急資源的共享,在緊急狀況下可調配園區內規模企業的消防與應急物資,以彌補單個企業甚至園區的不足; ●危機應對:突發事件后如何進行危機應對,如何面對公眾和媒體,如何信息公開等園區需要未雨綢繆。 四、社會公眾與媒體的風險管理 當前對于化工行業與化學品的態度,輿論導向及公眾認識已偏離了正確軌道。老虎咬了人,是怪老虎兇殘還是怪動物園沒管理好呢?化學品有危害是正常的,這是它的特性,不能因為企業缺乏對化學品的管理能力,就單方面怪罪化學品。如同小區里寵物隨地大小便一樣,怪寵物沒用,應該是懲罰其主人。小區里可以沒有寵物,簡單粗暴的管理擲地有聲,見效奇快,但是我們身邊不能不用化學品,身邊所有接觸的東西都離不開化學品,所有的衣食住行與化學品密不可分。 天津事故發生后總是在怪化學品倉庫安全距離不夠,卻不反思危化品的存放與管理不當,廈門PX事件總是怪PX危害大,卻不反思是企業沒有承擔起風險管控的責任。中國化工行業的發展起步較晚,一開始經過了簡單粗獷的發展,到如今二三十年下來設備老化、人員懈怠,正好到了事故高發期。國內化工行業的百年老店極少,但是國際上享譽百年的化工企業還是有不少的,事實證明,凡是經過風雨抗到現在的百年老店,其風險管理上必然很有一套,盡管經歷了百年風雨,其事故概率反而遠遠低于其它企業,非常值得借鑒。 另外,國外相關安全標準的制定也是由重大事故推動的,每次重大事故的發生都能大大推動安全技術和安全標準的更新,也促進企業、公眾和園區對化工生產的深刻理解。針對安全管理,如果僅是單純的靠追究責任人,加大安全距離,或是關停高危企業是不科學、不專業的粗暴做法,事故頻次也不會因此而減少,隱患還會聚集和爆發。 建議主管部門以重大事故為契機,對化工企業和園區建立系統體系化的風險管控措施,加快完善政策法規與標準的制定與推行。進一步明確化工園區的設置條件和權限,建立化工園區建設和運營的標準。 此外,基于概率統計分析,化工行業的事故概率遠沒有我們想象中那么高,整個行業的風險值遠低于交通、建筑甚至農業。化工行業的整體安全狀況良好,不容妖魔化! 五、結論 1. 化工行業的風險并沒有我們想象中高,甚至遠低于交通與建筑行業,因而需要針對重點化工企業進行管控,而沒必要一刀切,對行業進行一網打盡;輿論與公眾和主管機構需要“理性”看待事故,而不能盲目的被感覺牽引,進而“一刀切”。 2. 我國制定的新改擴建危化品裝置的風險可接受標準與英國相當,屬于較為嚴格的標準,我們應該對危化企業的安全和未來有信心! 3. 突發環境事件風險評價不是一個完整的學科,也不應該成為一個獨立的學科,大多數突發環境事件風險其源頭在于化學品的管理,突發環境事件下應該關注環境的應急,將源頭的風險管理交給企業。 4. 環境風險的管理重點與突發環境事件風險的關注點不同。無法源頭控制,是當前突發環境事件風險評價走不出的困境。環境風險評價的重點應該在于化學品暴露到環境后對人群健康造成的風險,而不是聚焦在突發事件,聚焦在突發事故上,這是安全領域的陣地。 5. 環境健康安全(EHS)是個有機的整體,企業內部管理如此,政府的監管也是如此。主管部門應該破除門戶之見,建立統一有效的EHS監管體系,制定統一有效的EHS相關標準規范。 6. 新時期,風險管控能力是化工企業和化工園區的最最重要的核心競爭力。 7. 企業的風險管控是個長期的系統工程,根本不存在簡單直接有效的管控途徑,主管部門的職責在于對“準入”的設置,標準與游戲規則的制定,以及運營的監管,而不是“代勞”。 8. 化學品有危害是其屬性,管控不在于消滅化學品或是消滅其危害,而是消滅危害的途徑,將危害進行有效隔離,以此降低潛在的事故概率與事故后果,降低風險值。 9. 對于風險管理,不管是環境風險也好、安全風險也罷,甚至消防和職業健康風險等問題,其核心都是危害物質與危害能量的管理,都落腳在化學品的管理,也就是企業自身的主體責任。 10. 對于化學品的管理與工藝安全的,確實存在科學有效系統的管控方法,不能因為不了解就漠視這些方法。諸多世界頂級的化工企業,其安全績效普遍較高,其存在本身就說明化工行業的風險可控。 11. 系統的風險管理是通過源頭控制(危害物質替代),過程控制(隔離或工藝變更)、工程技術和管理控制(管理與監控)、個體防護(PPE與撤離)等多個層面開展的。 12. 化工園區的管理首先應該在“準入”上做文章,強調入駐企業的自動化與安全的投入,強調企業工藝安全設計與過程控制,強制進行安全審核。 13. 安全教育與安全實訓應該作為化工園區的“配套”資源之一,化工企業應該強制開展與工藝操作結合的安全和風險培訓,讓操作人員明白手握“炸彈”的危害與后果。 14. 化工企業,要么消滅事故,要么被事故消滅。安全乃生死存亡之地,不得不查,務必重視! 來源 | 本文經授權轉載自“馬哥說”(ID:EHS_Mage)
聲明:化學加刊發或者轉載此文只是出于傳遞、分享更多信息之目的,并不意味認同其觀點或證實其描述。若有來源標注錯誤或侵犯了您的合法權益,請作者持權屬證明與本網聯系,我們將及時更正、刪除,謝謝。 電話:18676881059,郵箱:gongjian@huaxuejia.cn