

研究背景
傳統適配體生物傳感器因柔性高、易交聯,常在電極表面形成“nano-bushes”結構,導致非特異性吸附,限制了其在結構相似分子(如神經遞質)間的選擇性識別性能。為打破這一技術瓶頸,研究團隊提出:通過單原子級別錨定位點實現適配體單分子分散,提升分子識別的空間分辨率和選擇性。
創新策略
研究構建了金單原子修飾的二氧化鈦光電電極(Au SA/TiO?),利用Au–S鍵連接多巴胺(DA)特異性適配體,從而構建出單分子適配體光電傳感器(PEC-sm-aptasensor)。這一策略有效避免了傳統金納米顆粒上適配體交聯的問題,實現了適配體的空間單分子化錨定,確保了DA識別的高選擇性。
核心成果
1.結構表征:確認單原子分布與特異性錨定機制
研究通過多種先進表征手段,如HAADF-STEM、XANES 和 EXAFS,系統驗證了Au單原子在TiO?載體上的分散狀態。HAADF-STEM圖像中清晰可見孤立的高Z值亮點,確認單原子態的存在;XANES白線增強與EXAFS中僅出現Au–O配位峰而無Au–Au信號,進一步排除金簇和納米粒子的可能性。

2.性能驗證:顯著提升選擇性與檢測靈敏度
該PEC-sm-aptasensor在PBS緩沖液中對多巴胺(DA)顯示出良好的線性響應區間(2 nM 至 3 μM)與極低的檢測限(LOD = 0.25 nM)。在富含抗壞血酸(AA)、5-HT、NE等干擾物的復雜體系中,也仍保持高信噪比。相比之下,傳統Au NP/TiO?平臺因適配體交聯形成“nano-bushes”,存在嚴重的非特異性吸附,導致對DA及其結構類似物無法有效區分。

3.機制解析:單分子分布促進電子轉移與信號增強
飛秒瞬態吸收光譜(fs-TAS)揭示,Au SA/TiO?在負載適配體后,電子壽命參數τ?和τ?顯著縮短,說明電子從TiO?傳遞至Au SA再至適配體的通路順暢,復合幾率下降;而Au NP/TiO?平臺因適配體之間形成復雜網絡結構,反而拉長電子壽命,表明電荷傳輸受阻。此外,PEC測試顯示Au SA系統在NIR照射下具有更高的光生電流與更長的載流子壽命。該機制證實了“適配體單分子化”不僅提高選擇性,也同步優化了檢測信號質量。

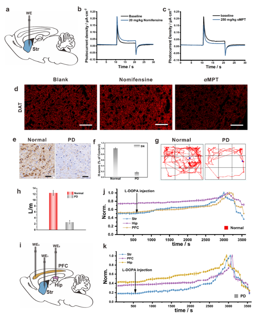
4.活體應用:解碼帕金森病模型中DA真實動態
微型PEC傳感器被成功植入小鼠不同腦區(Str、Hip、PFC)進行實時DA監測。研究首次揭示:在帕金森病模型小鼠中,盡管總體單胺類遞質(包括NE、5-HT等)普遍下降,但前額葉皮層(PFC)中DA濃度卻保持相對穩定。該發現顛覆了此前普遍認為“PD小鼠皮層DA顯著下降”的觀點,提示PD早期認知功能缺失可能并非由于DA下降,而與其他遞質(如NE/5-HT)變化更為相關。

5.多實驗驗證:從組織、分子到行為的全鏈路證實
為驗證PEC檢測結果的可靠性,研究同時開展了多項驗證實驗:
o 免疫組化與免疫熒光:PFC中TH水平輕微下降但非顯著,而5-HT轉運蛋白(5-HITT)和去甲腎上腺素轉運蛋白(NET)下降更為顯著,驗證PFC中非DA遞質變化主導信號下降。
o GFAP和αSyn染色:PD小鼠Str與PFC中出現典型炎癥反應與蛋白聚集,Hip區則基本無明顯變化,與傳感信號趨勢高度一致。
o 行為學測試:PD小鼠在開放場實驗中表現出典型運動障礙,但在時間順序識別(PFC功能)與新物識別(Hip功能)實驗中表現正常,進一步支持“PFC中DA未變,認知功能未損”的結論。

總結
本研究開創性地將單原子材料引入到適配體傳感器構建中,通過單分子錨定策略大幅提升檢測的選擇性與靈敏度,成功實現多巴胺在復雜腦環境下的活體高保真檢測。該策略不僅突破了神經遞質檢測的技術瓶頸,也為解析神經系統疾病(如帕金森病)中的神經遞質動態提供了新的技術手段與認知路徑。
作者簡介
張中海教授,華東師范大學化學與分子工程學院、綠色化學研究中心,長期從事單原子催化材料與分子識別體系研究。近年來在Nat. Commun., PNAS, Angew. Chem., Adv. Mater., Joule, ACS Nano, Adv. Funct. Mater., Nano Lett., Anal. Chem.等國際著名學術期刊上發表高質量學術論文100余篇。文章他引超過7500次,H-index達到47。
課題組主頁:https://faculty.ecnu.edu.cn/_s34/zzh2/main.psp
有博士后與博士研究生招聘計劃,歡迎具有化學、材料、分析或生物背景的學生加入團隊!
聲明:化學加刊發或者轉載此文只是出于傳遞、分享更多信息之目的,并不意味認同其觀點或證實其描述。若有來源標注錯誤或侵犯了您的合法權益,請作者持權屬證明與本網聯系,我們將及時更正、刪除,謝謝。 電話:18676881059,郵箱:gongjian@huaxuejia.cn