
但是,這種“附帶效應”并不是專門針對腫瘤細胞的,因為一旦任何細胞的RNA達到與Cas13a/crRNA復合物的互補結合,它就可以被激活。當全身施用基于CRISPR/Cas13a系統的藥物時,可能會導致與腫瘤以外的組織中不希望的細胞死亡有關的安全性問題。因此,僅在腫瘤細胞中限制CRISPR / Cas13a系統激活的可行策略對于基于CRISPR/ Cas13a的藥物在癌癥治療中的安全應用至關重要。

圖1. DLNP用于有效癌癥免疫治療的示意圖。類似于僅在兩個鎖都解鎖時才能打開的雙鎖保險箱,DLNP只能在低pHe和高H2O2濃度同時存在的微環境中釋放CRISPR /Cas13a系統。
近來,南開大學劉陽研究員和史林啟教授團隊聯合天津醫科大學康春生教授團隊合作在Advanced materials上發表文章,提出了一種可以限制CRISPR/Cas13a激活至腫瘤組織的雙鎖納米顆粒(DLNP)。DLNP具有核-殼結構。在血液循環或正常組織中,聚合物層賦予DLNP帶負電荷的聚乙二醇化表面,可有效維持其循環穩定性。到達腫瘤微環境后,聚合物層降解為陽離子聚合物,從而促進CRISPR/Cas13a系統的細胞內在化和基因編輯的激活。類似于雙鎖保險箱,只有在低pHe和高H2O2濃度的微環境中,DLNP才能釋放CRISPR/Cas13a系統。
在這項研究中,選擇靶向PD-L1基因的crRNA作為模型crRNA。通過精準控制CRISPR/Cas13a激活,DLNP成功地在腫瘤中富集并誘導PD-L1陽性的腫瘤細胞死亡和免疫系統的活化。南開大學博士研究生張展展為本論文的第一作者,論文通訊作者為劉陽研究員、史林啟教授和康春生教授。

圖2. DLNP, H2O2-NP和pH-NP的結構表征
如圖2a所示,雙鎖納米粒子DLNP通過兩步法制備完成,其中編碼CRISPR/Cas13a系統的pDNA被負載在納米粒子的核內,并由pH和H2O2雙響應的聚合物殼層所包裹。研究人員通過zeta電位,表面非特意性蛋白吸附,熒光能量共振轉移以及細胞攝取等實驗,證明了雙鎖納米粒子的pH和H2O2雙特異性。

圖3. DLNP, H2O2-NP和pH-NP的生物功能表征
研究人員隨后選擇針對PD-L1的crRNA作為模型RNA對DLNP, H2O2-NP和pH-NP的生物功能進行研究,如果3所示,經DLNP處理的B16F10(a)和GL261(b)細胞的核糖體RNA在pH 6.8/H2O2下顯示出類似的裂解趨勢,而在DLNP處理的4T1細胞(c)中未觀察到RNA裂解。表明誘導RNA切割時DLNP的TME和PD-L1雙重特異性。進一步的細胞活性實驗也證實了這些結果。

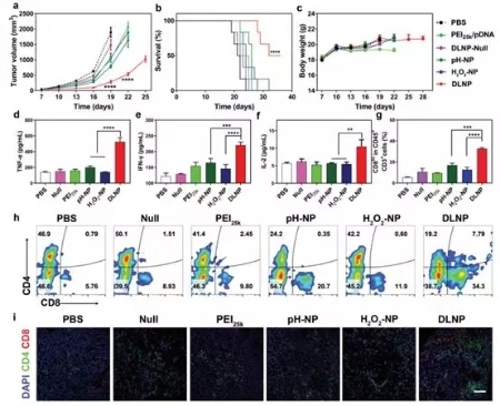
圖4. DLNP, H2O2-NP和pH-NP體內抑瘤效果
隨后,研究人員對三種納米粒子的體內抑瘤效果進行了研究,如圖4所示,相較于H2O2-NP和pH-NP,DLNP可以有效抑制腫瘤的生長,延長荷瘤小鼠的生存周期,提高TNF-α, IFN-γ和IL-2的表達量并可有效提高腫瘤內CD8+ T細胞的浸潤。表明DLNP可以有效擾亂PD-1/PD-L1通路,并實現對T細胞介導的抑瘤活性的恢復。

圖5. DLNP在CD8+T細胞阻斷模型和4T1 / B16F10共存模型中的體內抑瘤效果。
最后,研究人員利用aCD8a對小鼠體內的效應T細胞進行阻斷來研究DLNP的體內作用機制,如圖5a所示,在T細胞阻斷的小鼠中,DLNP的抑瘤效果和對小鼠的生存周期影響大幅度下降,表明DLNP是通過對T細胞的激活來完成對腫瘤生長的抑制。隨后,研究人員在4T1 / B16F10共存的小鼠中對DLNP的抑瘤效果進行分析,結果表明DLNP可以選擇性殺傷高表達PD-L1的腫瘤細胞而對低表達的4T1則無明顯效果。對CD8的分析數據同樣表明該結果。
考慮到免疫效應細胞抑制途徑的多樣性,可以通過替換特異性crRNA的靶向基因而進行的進一步開發可能使DLNP成為快速開發安全有效的癌癥免疫療法的通用平臺。
聲明:化學加刊發或者轉載此文只是出于傳遞、分享更多信息之目的,并不意味認同其觀點或證實其描述。若有來源標注錯誤或侵犯了您的合法權益,請作者持權屬證明與本網聯系,我們將及時更正、刪除,謝謝。 電話:18676881059,郵箱:gongjian@huaxuejia.cn