
研究背景
二聚環色胺生物堿(Bis(cyclotryptamine))具有多稠合/橋環骨架以及多達四個連續的立體中心,其中包括鄰位季碳手性中心。自1888年分離得到臘梅堿至今,人類對于二聚環色胺類生物堿的研究持續了137年之久。這一家族分子結構與活性吸引著全球科學家的廣泛關注。Psychotriadine (1) 是其中一類具有哌啶并吲哚啉類別的生物堿(圖1a中的A–B–C環系)。2020年,Garg及其同事采用基于對稱性的策略,以固相光脫羰反應作為關鍵步驟,實現了(±)- psychotriadine的15步全合成。然而圍繞這一分子仍有以下待為解決的問題:
(a) 天然產物psychotriadine的絕對構型是什么?
(b) 其生源合成推定的類似物tetrahydropsychotriadine是否存在,我們能否在分離之前實現全合成?
(c) 這些化合物具有怎樣的生物學功能?
(d) 是否可發展基于非對稱設計的合成新策略,對于Psychotriadine具有的相鄰全碳季碳手性中心以及兩個脒基結構凝聚起來的6/5/6/6/5/6稠環結構實現簡潔高效不對稱的全合成。

圖1 代表性的二聚環色胺生物堿
天然產物(?)-psychotriadine的不對稱全合成
合成從商業可得的化合物6出發,經過不對稱的Meerwein-Eschenmoser-Claisen重排(MECR)得到氧化吲哚8,再經脫保護和Ti(IV)介導的親核環化反應構建目標分子中的A-B-C三環體系得到化合物9。臭氧切斷以及隨后的Fischer吲哚化/Plancher重排反應轉化為所需的五環骨架化合物3。經過簡單的三步官能團轉化得到五環化合物10。作者實現了一個分子內氯代立體選擇性骨架遷移(skeletal hopping)的串聯轉化。作者推測反應經由形成的11a(作為內部Cl+源)進行吲哚去芳構化得到11b,隨后發生質子轉移,亞胺被MeNH基團捕獲得到11c,最后通過11d進行立體專一性的環收縮,以72%的收率得到產物(-)-psychotriadine (1, 90% ee)。C3和C3'的S,S構型通過X射線晶體學得以驗證。至此,作者僅用12步(LLS)即可實現 (–)-psychotriadine (1)的對映選擇性全合成(256 mg),為后續的生物學研究奠定了物質基礎。
同時,基于生物合成的分析,作者推定tetrahydro-psychotriadine (2) 應該是天然產物1的同系物,并成功利用DIBAL-H還原以39%的收率得到了所需的tetrahydro-psychotriadine (2),其結構也得到了X射線晶體學驗證。在此基礎上,作者發現化合物2在乙酸水溶液中加熱過夜后可轉化為 (+)-calycanthine (26),為說明2作為二聚環色胺生物堿家族生物同系物提供了結構轉化關聯的依據。

Scheme 1 天然產物(?)-psychotriadine的不對稱全合成
作用靶點與生物學功能解析
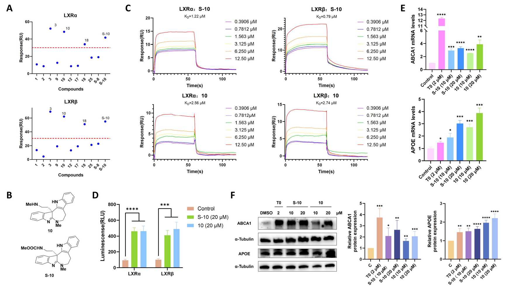
實現天然產物全合成并非研究的終點,作者對這些天然產物及其類似物的生物功能深感興趣。膽固醇代謝紊亂和神經炎癥與阿爾茨海默病(AD)密切相關。LXR-ABCA1/APOE通路是連接AD中膽固醇代謝、Aβ病理和神經炎癥的核心樞紐,使得LXR成為AD藥物開發的潛在靶點。基于上述機制,作者通過表面等離子共振(SPR)技術篩選了所有合成中間體。其中,化合物10及S-10對兩種LXR亞型均表現出最佳的結合能力,對LXRα的KD值分別為1.22 μM (S-10) 和 2.56 μM (10),對LXRβ的KD值分別為0.79 μM (S-10) 和 2.74 μM (10)。此外,熒光素酶報告基因實驗表明,這兩種化合物能夠激活LXRα和LXRβ的轉錄活性。為評估化合物對AD的潛在治療作用,作者在小鼠小膠質細胞BV-2細胞中進行了研究。結果表明,化合物S-10和10能顯著提高ABCA1和APOE的mRNA和蛋白水平。而且S-10和10對APOE mRNA和蛋白水平的上調作用顯著高于陽性對照(T0 = T0901317;見scheme 3E和3F),展現了它們作為先導化合物開發的潛力。

Scheme 2 作用靶點與生物學功能解析
結論
綜上所述,作者僅需12步即可高效完成256毫克天然產物(?)-psychotriadine的對映選擇性全合成,通過X射線晶體學分析確定了絕對構型,為解析天然psychotriadine的構型提供了關鍵依據。此外,其研究還進一步通過立體選擇性還原合成了生物同源物tetrahydro-psychotriadine,證實了同系物的可及性和生源假說。在尚未被研究過的生物學活性方面,研究發現合成中間體S-10與10能夠作為高效的肝X受體(LXRs)激動劑,顯著上調ABCA1和APOE的蛋白表達水平,展現出作為阿爾茨海默癥治療藥物先導化合物的良好潛力。
本文的第一完成單位是中國海洋大學醫藥學院,通訊作者徐濤教授是國家“海外高層次人才”,國家優青基金獲得者。文章共同第一作者是醫藥學院博士生楊慶星和歐陽晗依以及醫藥學院畢業生于海勇博士,碩士生李法順也參與了論文的相關研究。
課題組主頁:https://www.x-mol.com/groups/tao_XU
聲明:化學加刊發或者轉載此文只是出于傳遞、分享更多信息之目的,并不意味認同其觀點或證實其描述。若有來源標注錯誤或侵犯了您的合法權益,請作者持權屬證明與本網聯系,我們將及時更正、刪除,謝謝。 電話:18676881059,郵箱:gongjian@huaxuejia.cn