廣州研創生物技術發展有限公司
2021中國醫藥&精細化工產業項目交流暨青年企業家科學家高峰論壇
10月18-19日 · 成都溫江皇冠假日酒店
展位號:05

YANCHUAGN SHEGNWU
廣州研創生物技術發展有限公司(以下簡稱“研創生物”)是2006年4月成立的高科技企業,是國內最專業的手性色譜柱、手性色譜填料研發及生產廠家之一,并提供藥物分離純化及工業制備的一體化解決方案,包括分析方法開發及手性制備服務等。

研創生物手型色譜柱
研創生物榮獲多項國家發明專利并成立“華南手性藥物分離工程技術中心”、“華南新藥創制中心藥品質量研究平臺”、“天然藥物手性分離院士工作站”等。研創生物是廣東省“博士后創新實踐基地”和“聯合培養研究生基地”。
研創生物注重與國內外有關高校和研究單位合作,特別是在手性藥物分離方面引進吸收國外最新的技術與產品,自主開發了系列手性分離材料與手性色譜柱產品。研創生物通過了“ISO9001質量管理體系”認證,致力于讓民族品牌在國內市場生根發芽,擺脫依賴進口產品的局面。
(一)、手性色譜柱
研創生物選用多糖衍生物、環糊精衍生物作為手性固定相,使用關鍵的涂覆和鍵合技術,使得產品具有流動相通用性廣、選擇性強、壽命更高、可再生等優越性能;同時還推出了一系列的特種手性柱,如牛血清蛋白柱。有多種規格供選擇,可拆分90%以上的手性化合物。

手性色譜柱產品詳情
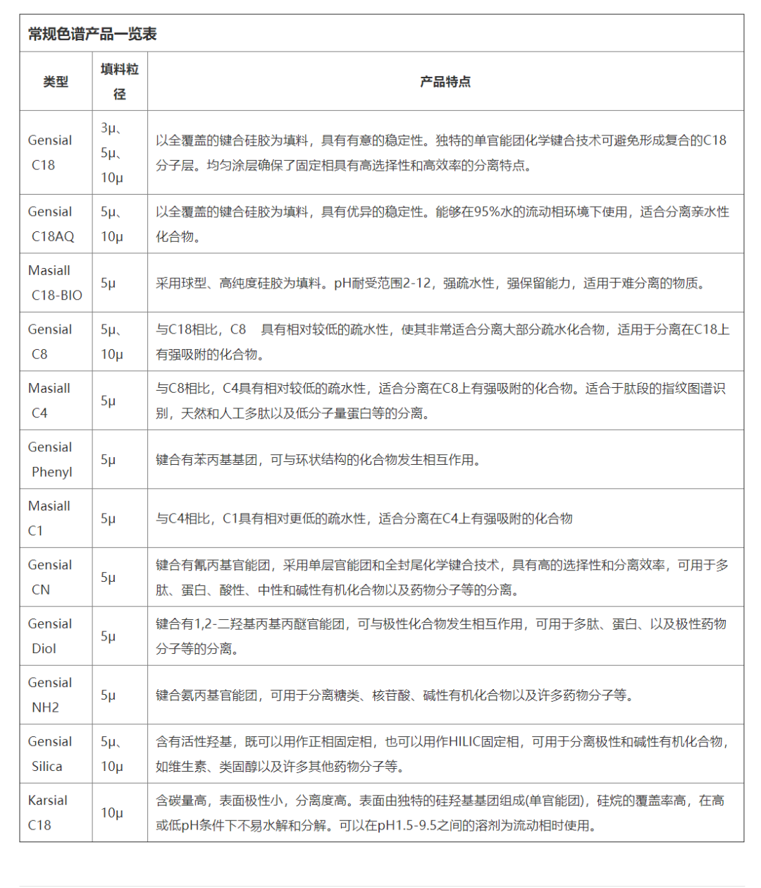
(二)、常規色譜柱

(一)、免費篩選手性柱服務
當客戶需要購買手性色譜柱,但是不確定哪款手性色譜柱最適合所要分析的化合物時,研創生物可以免費為客戶提供手性色譜柱篩選服務,完整方法在購柱后將贈送給客戶。客戶只需按「送樣須知和送樣單」將樣品寄給研創生物。
(二)、手性分析方法開發服務
若客戶現在暫時無購買手性柱產品的計劃,或者手性樣品現在沒有具體的分析方法,但是只需要研創生物來開發分析方法或測試一些具體實驗數據,可以直接寄送少量消旋體或者兩種對映體的混合物(≥10mg)至研創生物,研創生物會在第一時間安排最優的分析方法開發和檢測。

分析方法開發流程
(三)、手性化合物的分離與制備服務
研創生物有自主研發的多種規格手性固定相,和來自華南手性分離工程技術中心經驗豐富的技術團隊,為用戶提供最優質快捷,最實惠的制備純化服務,能輕松獲得mg-ton級的旋光純手性對映體。

制備服務流程
(四)、其他檢測服務
藥物雜質分析與制備、結構解析、晶型研究、元素雜質測試、粒度分布測試等。

測試項目一覽表
掃一掃下載研創生物產品手冊


掃一掃上方二維碼,關注研創生物
地址:廣東省廣州市黃埔區科學城廣州國際企業孵化器F310
聯系人:張小姐
電話:18922204815/020-32051815
郵箱:mzzhang@chiral-se.com
網址:www.chiral-se.com

聲明:化學加刊發或者轉載此文只是出于傳遞、分享更多信息之目的,并不意味認同其觀點或證實其描述。若有來源標注錯誤或侵犯了您的合法權益,請作者持權屬證明與本網聯系,我們將及時更正、刪除,謝謝。 電話:18676881059,郵箱:gongjian@huaxuejia.cn