2017上海化妝品科學論壇第二輪會議通知
使用天然活性原料的“綠色化妝品”具有功效穩定持久、性狀溫和及安全性高等諸多優勢。然而,天然活性原料的成分相對復雜,作用機理不清晰,缺乏有效的安全與功效評價手段,物理化學穩定性不高,提取制備工藝水平相對落后,相關法律法規標準不完善,這些因素一直阻礙著其在化妝品中更廣泛的應用。有鑒于此,本次上海化妝品科學論壇將以“天然活性原料的開發與應用”為主題,著重圍繞相關法律法規、開發與制備技術、安全與功效評價、配方工藝與劑型等方面展開交流與討論。熱忱歡迎化妝品、化學品、毒理學、質量控制、第三方檢測等相關行業企事業人員參會。
主辦單位:
上海應用技術大學
承辦單位:
上海東方美谷產業研究院
上海市香料香精及化妝品協同創新中心
上海市化學化工學會 精細化工專業委員會
協辦單位:
上海出入境檢驗檢疫局動植物與食品檢驗檢疫技術中心
奉賢區東方美谷產業推進辦公室
上海東方美谷產業促進中心上海日用化學品行業協會
上海香料研究所
媒體支持:
化學加網 www.zhhjzs.com
一、會議主題:天然活性原料的開發與應用
二、會議時間:2017 年 6 月 29-30 日
三、會議地點:上海應用技術大學徐匯校區圖文信息樓(漕寶路 120 號)
四、交通與食宿:會議期間安排免費午餐供應,請參會嘉賓自行安排住宿。本次
會議不安排接送站,請參會代表自行到達,會場有專人負責接待
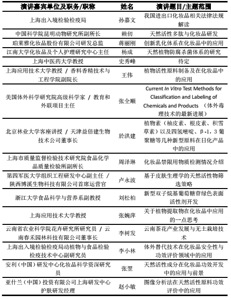
五、演講嘉賓及報告主題:

六、會議注冊:請參會人員在交付注冊費后,將匯款憑證、發票開具抬頭、姓名、職務(或職稱)、單位名稱、單位地址、電話/手機、電子郵箱以及其它會議需求等信息發送至郵箱 congress111@163.com。
七、會議費用:
1、會議費用:在 6 月 16 日 17:00 前完成注冊的,注冊費用為 800 元/人;在 6月 16 日 17:00 后完成注冊的,注冊費用為 1000 元/人;在校學生憑學生證參加本次會議的,注冊費用為 400 元/人。
2、注冊費用包含會議資料費及會間餐飲費,其余如住宿、往返交通等費用自理。
3、注冊費用將統一由上海春秋國際旅行社(集團)有限公司進行收取,具體繳付可通過以下兩種付款方式:
A、電匯:
戶名:上海春秋國際旅行社(集團)有限公司
開戶銀行:上海銀行江蘇路支行
銀行賬號:316434-00006719263
B、支付寶:congress@springtour.com
請在付款時備注“單位+注冊人姓名+17 年化妝品論壇注冊費”,以便查收。所有注冊費用,一經收到,將統一開具承辦單位抬頭的等額發票,發票內容“單項服務費”,并于會議報到當天發放。
八、會議贊助
本次論壇誠摯歡迎相關行業企業加入協辦方和進行小型實驗室設備、材料、檢測服務展示,具體事宜請直接聯系會務組。
九、會務組聯系方式:
如有疑問,請及時致電會務組相關工作人員:
1、會議注冊、贊助及費用繳納:
王思驊 021-52317470;15921292722;congress111@163.com
2、會議相關事務咨詢:
施雁勤 021-64471311;13818627004;yanqinshi@sit.edu.cn
上海市香料香精及化妝品協同創新中心
附件:


聲明:化學加刊發或者轉載此文只是出于傳遞、分享更多信息之目的,并不意味認同其觀點或證實其描述。若有來源標注錯誤或侵犯了您的合法權益,請作者持權屬證明與本網聯系,我們將及時更正、刪除,謝謝。 電話:18676881059,郵箱:gongjian@huaxuejia.cn